1全铝家居哪家好?

全铝家具加盟:全铝家居哪家好?

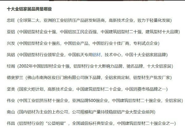
这是全铝家居十大品牌榜,产品各有特色,质量都很好,你可根据榜单再去实体店考察体验,只要你多跑多看多比较,一定能挑选到你家最适合的好产品,请采纳吧。

全铝家具加盟:全铝家居哪家好?

2全铝家具市场前景如何

全铝家具是绿色环保的材料,采用的是铝合金型材,具有防水不吸水不会腐烂的优点。对于全铝家具近年来比较流行,但是还有些朋友不是很了解。那么,全铝家具市场前景如何?全铝家具为什么不好卖?有些朋友反映全铝家具不好卖这是什么原因,这里我们就为大家来解答。 全铝家具市场前景如何? 全铝家具市场前景潜力大,下面从不同方面分析: 1、现在提倡以铝代木,这是国家环保政策的大战略,同时也是中国这个铝产能过剩型迅橡国家的大战略。如今的家具行业已经不再像以前一样是传统木质家具独占鳌头,具有现代时尚感的铝制家具开始兴起,逐渐形成了一个新的家具产业格局。 2、在消费者对家居生活要求日益提高和国家去产能的大背景下,全铝家居迎来了前所未有的发展机遇。根据2018年第一季度报告,全铝家具营业收入高达40亿元,这已经接近2017年全年营业收入总额。家居消费市场分析的调查数据显示,35%的消费者对铝制家具等健康环保类型的家具有购买意向。 3、2017年,可以说是全铝家居在全国范围内大力推广的第一年,各地的全铝家居展会和论坛纷沓至来,人们对全铝家具终于不再那么陌生。与木质家具相比,全铝家具的绿色环保、无气味、零甲醛、防水防火、防虫防蛀、不变形、易清理、坚固耐用、可回收等特点让大众看到了铝在家居行业的巨大前景。 4、中国的全铝家居行业是新兴行业,最早开始研发的企业距今不超过10年,而行业井喷式的发展也是在近两年,规模从最初的全国寥寥几家发展至上千家。看到广阔的市场前景后,敏锐的家居企业、铝型材企业、板材企业2017年纷纷投入组建研发中心,积极转型,开始推出全铝家具。 5、从宏观层面看,铝加工材是国计民生的重要材料,全铝家具的出现正好顺应了国家拓宽铝材应用范围的政策,而且也响应了国家号召的节能环保政策。 全铝家具市场发展四大优势 一、是全铝家居产品的优势,全铝家居是一种环保材料,这对于家居产业是一种巨大的突破,在过去很多家居产业出现了甲醛超标、导致造成人身健康有害等;另一个是全铝家居性能较好,大大增加全铝家居的生命力,很多家居产品因性能不好、比较容易出现被蛀、开裂、难防水、爆炸性等问题,导致家居产品的生命力减短,很大的原因就是材料本身的缺陷,还有的是家居在实用性和装饰性两方面都待创新,虽然在很大的程度上讲,已经算是越来越完善了,但是与铝合金材料相比之下,始终都是全铝家居材料更有优势 二、是行业门槛低,家居产业竞争巨烈、很多产品都已是产能过剩或是说饱满的状态,如果是初期创业者,将会给人们带来更大的成本、以及压力,当然啦,新项目越来越多,但是对于一个投资创业者来讲,如果门槛高、就很难从中获胜,从中获取高利额等,而全铝家居项目不同,首先是门槛较低,再是产品具有一定的优势,至少好的产品就不会缺少没市场的情况。 三、是投资全铝家居风险小 不论我们做任何行业,投资一个项目首先要看到底风险大不大,因为如果风险大,我们可以选择不投资,当然啦,做任何项目都会存在一定的风险,但我们创业投资不是傻子、随意把钱投入进去烧,而是需要我看下这个产业、这个项目是否有利于我们真正去投资,这样才能从而创业投资成功,那么全铝家居风险如何呢,投资全铝家居有没有风险呢?其实,这些我们都可以看的到的。 全铝家居风险小,首先全铝家居产品市场的稳定性。家居本来就是人们必备产品,但面对现在品种越来越多的情况下,全铝家居与其他产品更有优势,也是目前最好的家居产品之一,整个消费市场可观;其实是全铝家居产品的稳定性。不论我们的产品放多久,十年、二十年、五十年、甚至一百年都不会因此造成损失,消费者可以购买之后,用了几十年想换新,可以拿回来换取一定的成本收益,而厂商或是经销商,可以将这些产品低价或成本价格转让他人或企业昌让,这样至少可以确保产品成本的稳定性;另外一个就是收益的稳定性,很多新手加盟全铝家居之后,都可以从中快速获取高收益。 四、就是利润高、更可观。 全铝家居是一种收益较高的产品卜旁,卖一套全铝家居比传统家居利润高出几倍,比如一套衣柜来讲,PVC几十块衣柜几十、百来块一套、木质衣柜几百、而全铝衣柜上千过万一套。这相当于卖一套全铝衣柜就是套或好几套传统衣柜了。而且,现在的人们对生活品质越来越高了,宁愿购买一些高品质的产品,也不会购买廉价的产品,也是现在廉价市场越来越少的原因,毕竟衣柜、家居这些产品就是慢销品,不是天天购买、人们更注意品质,同时又是必需品,现在很多人买楼房之后、接着就是装修买家居了,所以全铝家居生意是比较好做的,利润可观。 全铝家具为什么不好卖? 全铝家具不好卖的原因是全铝家具缺点,颜色单一、色泽死板,声响大,硬度过高边角危险性高,碰撞脱漆不能修补,价格高昂。还有一个致命缺点就是全铝家具市场混杂,很多人遇到了全铝家具陷阱。 以上就是关于全铝家具市场前景如何,全铝家具为什么不好卖原因分析,这几年全铝家具的市场不断扩大,全铝家具行业进入了高速发展期,很多别墅庭院里都在摆放一套全铝桌椅,为全铝家具进入消费者的房子打开了序幕。但是在选购全铝家具的时候要注意选择正规厂家,避免被坑。

3宽宅全铝家具怎么做代理呀

一般情况下,开全铝家具加盟店铺面积最少需要80-120/平方,不然摆放不了太多的全铝家居,或者如果想在店铺设立办公区,让一些人员在里面工作都比较麻烦,没有法办法,只能到另的地方多租一家,那就给自己增大成本,员工工作什么都很麻烦,所以选择全铝家具加盟店铺位于,一定要正确选择,才能更好快速获取全铝家具更高收益。 当然啦,全铝家具店铺还需要装修下,才能吸引更多的顾客关注及选购,装修全铝家具最好找一些专业人员,不要贪图便宜,图个价格便宜,就随意找一些全铝家具装修公司来装修,不然比装修更糟糕。 所以说,开全铝家具加盟店,自己做代理,其实不需要什么条件,但是如果自己开全铝家居实体店就需要一定的资金,比如聘请人员、发放员工工资;租店面、装修以及在开全铝家具加盟店中,如果需要做下广告宣传、或是其他需要支付的费用,包括一些物流、差旅费用等等。

4全铝家具市场怎么样?

铝是地球上最易获得的金属,具有质轻强度高循环利用等特点,在各领域获得了广泛的应用,我国是产铝大国,目前面临着产能过剩的问题,亟须寻找新的应用方向。

全铝家具加盟:全铝家居哪家好?

全铝家居行业创造性地将铝合金和定制家居相结合,使其产品具有很好的装修效果,铝制家居颠覆了只能用木材和人造板制造板式家具的历史,真正做到了“防火、防潮、耐腐蚀、防虫蛀、零甲醛、零污染”,为消费者带来了十分理想的产品,因此市场需求量是很大的。

虽然当下全铝家具仍处于“非主流”,但它的优势将会助其逐步走向主流地位,与此同时,全铝家具还需要创新发展,不应该过分依赖传统家具,以传统家具的标签吸引市场,应该形成自己的家具理念与风格,走自己的创新发展道路。

综上全铝家具发展的前景是非常好的,是创业者投资开店比较靠谱的选择。(温馨提示:加盟有风险,投资需谨慎哦)

5全有家私加盟

家私加盟 没有什么特色 推荐个,搜索“蜡烛特色生活店”看看。!!!小投资,风险低。最低两万元就可以搞定。 而且成本都是原材料 利润很大 目前市场也比较空白。新兴特色店,前景很好

6有哪些靠谱的全铝家居厂家??

挺多啊,像唯镁啊,驭成啊,盈河都还行。主要你比较注重哪方面的细节。

7推荐哪个专业做全铝家居制品的品牌?

全铝家具在中国民用历史并不长。在国外有很长的历史。在中国最初是用于军队。像高湿高温地方,比如军舰,以及办公等使用条件较为苛刻的地方。用于民用是近几年的事情。典型的军转民的产品。因为全铝家具产品适应了环保的大环境,再加上自身时尚的设计元素,从面世就广受好评,是环保家居未来的趋势。随着全铝家具的快速发展,中间也展现出了一些有实力的厂家。按区域来说。辽宁的忠旺是很有实力的一家。南方的广东工厂比较多,大多聚集于佛山一带。参与比较早的像百家邦,南北旺,铂芬等等。山东作为铝材生产大省,也涌现出了一批全铝家具实力生产企业,像百闻一见全铝家居、临朐博正等等。总体来说全铝家具市场还处在品牌成长期。

8铝合金门窗加盟

虽然说铝合金门窗这个行业前景不错,但这个世界上没有什么生意是完全没有风险的,即使你加盟到了很多人都做成功了的企业,要是中间有点什么差错,或者你不善经营之类的,照样有可能竹篮打水一场空。 不过也不用太担心,只要你做足准备功夫,加盟前了解清楚当地的市场行情、消费水平、消费习惯等等各种因素,然后选个政策、好产品也不错的品牌代理,自然可以把风险降到最低。 可以选择枫景阳台这个公司,加盟政策不错的!

9全铝家居品牌你知道哪些啊?能说下么?

你还不太相信吧,我就是一直用这个英皇明珠全铝家居的品牌的,珍惜吧,真心好

10铝合金鞋柜的厂家介绍,全铝家具优点介绍

随着现在人们的经济条件在不断的提高,对生活质量的要求也是在逐步的增加,尤其是对我们家里面所有装饰的选择也是特别的用心,即使是一个小小的鞋架,也会十分地用心,虽然是一个小小的鞋柜,但是也是有很多的选择的,接下来小编就为大家介绍一下铝合金鞋柜,让我们一起来看看铝合金鞋柜的厂家有哪些,以及全铝家具的优点有哪些。

全铝家具加盟:全铝家居哪家好?

一、铝合金鞋柜的厂家介绍

1、华谊华谊定做鞋柜品牌在国内十分知名,独特的设计风格受到了广大顾客的喜爱。华谊鞋柜定制品牌经过十多年的发展,现在已成为一家具有规模性的大型家具制作企业。华谊鞋柜定制品牌发展迅速,在国内已有是数百家加盟店和专卖店,成为山东省第一出口品牌。

2、慧乐家,慧乐家是为消费者提供DIY鞋柜定制品牌,设计款式新颖独特,受到现在广大消费者青睐。慧乐家鞋柜定制品牌拥有雄厚的经济实力,凭借多年发展,以优质的质量深得人心,获得一批忠实拥护者。慧乐家鞋柜定制品牌不断完善供应链,将产品远销海

3、真荣小虎,真荣小虎是国内知名的鞋柜定制品牌,过硬质量使其成为该行业中的翘楚。鞋柜定制品牌——真荣小虎,利用独特的设计理念,尽可能为广大消费者考虑设计制作的产品得到大家的认可。真荣小虎鞋柜定制品牌,经过不断创新,完善挂式鞋柜中的不足,将其更加科学化,赢得了业界中的认可。

二、全铝家具的优点介绍

1、防水,全铝家具是由全铝合金型材结构,不怕水不怕潮,可以直接用水冲洗和清洁卫生,永不腐烂。这个特点重点体现在全铝橱柜和浴室柜方面。

2、防火,全铝家具具有很强的耐热性能,试验表明能耐受200℃的温差不破坏。即使整支点燃后置于其上,经长时间灼烧亦无损其表面,克服了一般板材经不起灼烧的缺点。这个特点重点体现在橱房吊柜和全铝神台方面。

3、防虫蚁,全铝家具坚硬无比,不怕任何虫鼠,即使是白蚁也无奈何。

4、耐撞击,全铝家具有很强的耐冲击性,实验证明能经受227g的钢球从3m处落下不损坏的试验,抗弯强度达150Mpa。在正常的条件下使用,可用五十年历久弥新。

5、无异味,全铝家具由铝合金型材、塑钢连接件在洁净环境加工而成,产品没有异味。

6、不变形,全铝家具用高强度铝合金型材,全铝合金鞋柜怎么样,不吸潮且温度膨胀系数很小,所以不会产生变形。

全铝家具加盟:全铝家居哪家好?

7、易清洗,全铝家具可用清洁剂及水洗,清理容易。

铝合金鞋柜的品牌以及全铝家具的优点就为大家介绍到这里了,希望可以帮助到大家,小编在这里还要说一句,为什么要介绍全铝家具的优点那 ,因为小编认为他们两个的优点是一样的,如果还想了解,更多的家装资讯,就请继续关注,装修之家网。

更多相关精彩阅读:

鞋柜多高合适?鞋柜高度一般是多少?

鞋柜有哪些品牌?鞋柜选购技巧分析

鞋柜风水要注意什么,摆放注意事项

鞋柜尺寸相关介绍,合适的鞋柜尺寸选购

鞋柜一般多深?使用鞋柜的小技巧

什么是超薄鞋柜?超薄鞋柜尺寸有哪些?