1实木家具设计图纸

一般家具设计图是由基本视图和透视图组成的。基本视图指的是主视图、俯视图、仰视图、左视图、右视图、后视图等等。各个视图位置按照国家制图标准放置,如果需要自由配置时,应按向视图表达的意思处理。基本视图的数量根据所表达的物体需要而定。

木工家具图纸:实木家具设计图纸

家具设计图的主视图的选择要能够充分显示出家具的主要形状特征,因此家具一般以家具正面作为主视投影的方向,但是椅子、沙发经常把侧面当作主视图投影方向;如果要表达倾斜面的形状,则用斜视图表达;仅某一局部表达,则按照局部视图画法绘图。

木工家具图纸:实木家具设计图纸

家具设计图在尺寸的设计上也要比较注意。一般家具分为总体尺寸个功能尺寸两种。一般总体尺寸分为了总宽、总深、总高;功能尺寸指的是家具设计时功能上的要求尺寸。在绘制的时候,选用的材料、颜色、涂饰方法、表面质量等都是很重要的。

木工家具图纸:实木家具设计图纸

2怎么做家具图纸

家具名称 配方 等级 黑麻垂曼帘 普通木材类 普通布料类 印染工艺 10级 桦木圆桌 普通木材类 普通手艺 10级 桦木立柜 普通木材类 普通木材类 普通手艺 15级 草编地毯 闲杂材料一 普通手艺 灵巧手艺 15级 漆花竹凳 普通木材类 印花工艺 普通手艺 20级 榛木床 普通木材类 普通木材类 普通木材类 20级 印花屏风 普通木材类 普通布料类 印花工艺 25级 文竹 闲杂材料一 闲杂材料二 陶瓷类 25级 君子兰 装饰工艺 闲杂材料三 陶瓷类 30级 蝴蝶兰 普通木材类 闲杂材料三 陶瓷类 30级 水仙 装饰工艺 闲杂材料一 陶瓷类 35级 仙人掌 闲杂材料二 闲杂材料三 陶瓷类 35级 银烛台 普通金属类 装饰工艺 普通手艺 40级 玉瓷画瓶 灵巧手艺 陶瓷类 40级 踏春图 绘画工艺 普通手艺 45级 漆花地板 普通木材类 印花工艺 闲杂材料一 45级 二级家具配方 家具名称 配方 等级 白鹤展翅帘 普通布料类 珍稀木材类 高级布料类 闲杂材料一 50级 蓝绸绣花帘 普通木材类 高级布料类 高级布料类 50级 红木八仙桌 珍稀木材类 珍稀木材类 雕花工艺 普通手艺 55级 嵌玉虎纹桌 珍稀木材类 雕花工艺 普通手艺 宝石类 55级 双鱼吉庆柜 普通木材类 贵重金属类 雕花工艺 灵巧手艺 60级 彩绘立柜 珍稀木材类 绘画工艺 通手艺 闲杂材料三 60级 兽皮地毯 装饰工艺 灵巧手艺 闲杂材料三 65级 麻布地毯 普通布料类 灵巧手艺 闲杂材料二 65级 桦木靠背椅 普通木材类 雕花工艺 灵巧手艺 闲杂材料三 70级 月牙凳 珍稀木材类 绘画工艺 灵巧手艺 70级 八卦镇邪榻 珍稀木材类 雕花工艺 宝石类 闲杂材料一 75级 神仙帐 珍稀木材类 印花工艺 灵巧手艺 闲杂材料三 75级 狮子图屏风 珍稀木材类 绘画工艺 闲杂材料一 80级 花鸟图屏风 珍稀木材类 绘画工艺 普通手艺 闲杂材料二 80级 天山云雪 装饰工艺 灵巧手艺 闲杂材料二 陶瓷类 85级 龟鹤延年灯 普通金属类 雕花工艺 灵巧手艺 85级 长信宫灯 普通金属类 珍稀木材类 灵巧手艺 宝石类 90级 雕花马桶 普通木材类 雕花工艺 装饰工艺 闲杂材料一 90级 彩绘花瓶 绘画工艺 闲杂材料三 陶瓷类 95级 夕阳山水图 高级布料类 绘画工艺 普通手艺 闲杂材料二 95级 猛虎坐山图 高级布料类 绘画工艺 灵巧手艺 100级 桦木地板 普通木材类 灵巧手艺 闲杂材料二 100级

木工家具图纸:实木家具设计图纸

3求实木家具cad生产图纸

工作要尽心尽责啊,不能说烦就不劳动啊,一张图纸是不能解决CAD的问题的,朋友!!

木工家具图纸:实木家具设计图纸

4家具图纸

自己慢慢手绘吧 在工作的设计师谁没事会花那么多时间帮你画那个 还要解剖图靠死 做了3年了 我还没手绘过那些玩意

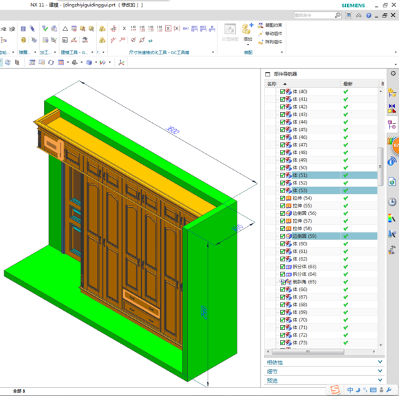
5木工家具图纸设计软件用什么最好用?

我也推荐UG,而且网上有系统的UG家具设计教程!

木工家具图纸:实木家具设计图纸

6实木家具设计图纸

一般家具设计图是由基本视图和透视图组成的。基本视图指的是主视图、俯视图、仰视图、左视图、右视图、后视图等等。各个视图位置按照国家制图标准放置,如果需要自由配置时,应按向视图表达的意思处理。基本视图的数量根据所表达的物体需要而定。

木工家具图纸:实木家具设计图纸

家具设计图的主视图的选择要能够充分显示出家具的主要形状特征,因此家具一般以家具正面作为主视投影的方向,但是椅子、沙发经常把侧面当作主视图投影方向;如果要表达倾斜面的形状,则用斜视图表达;仅某一局部表达,则按照局部视图画法绘图。

木工家具图纸:实木家具设计图纸

家具设计图在尺寸的设计上也要比较注意。一般家具分为总体尺寸个功能尺寸两种。一般总体尺寸分为了总宽、总深、总高;功能尺寸指的是家具设计时功能上的要求尺寸。在绘制的时候,选用的材料、颜色、涂饰方法、表面质量等都是很重要的。